Phone: (0254) 395205/06
Email:
admin@dapenmitrakrakatau.co.id
Informasi Saldo Tabungan Pensiun
Login
Beranda
Visi Misi
Sejarah Pendirian
Tujuan Pendirian
Mitra Pendiri
Managemen
Dewan Pengawas
Direksi
Struktur Organisasi
Kinerja
Event dan Berita
Hubungi Kami
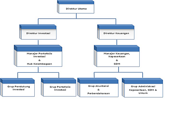
Struktur Organisasi
Home
|
Struktur Organisasi